欢迎访问中国财务公司协会

加入收藏

设为首页

用户登录

{{memberUsername}} 会员中心 修改密码 退出登录

ECDS退出历史舞台 中铁财票接棒再出发

时间:2024-08-19

来源:中铁财务公司

作者:李晟玉 付蓉

浏览量:521

字号: [ 大 ] [ 中 ] [ 小 ]

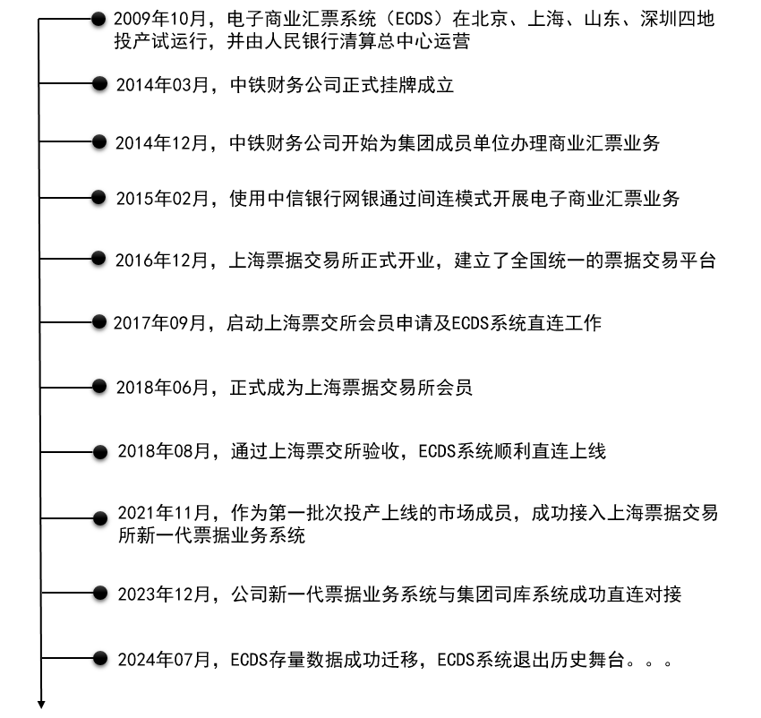
  2024年7月27日,电子商业汇票系统(以下简称ECDS)在完成数据迁移后已停止服务,退出历史舞
台,但随着新一代票据业务系统的全面上线使用、各项票据业务保障政策的推陈出新,票据市场与多样化
票据业务延续着蓬勃发展之势。

       中铁财务公司作为中国中铁内部持牌金融机构,自2014年开业当年起即为集团成员企业办理票据业务。
开业10年来,公司经历了纸质商业汇票、电票系统间连、电票系统直连、纸电票据系统融合、新一代票据
业务系统上线、ECDS系统停止服务等不同票据业务以及票据系统发展的各个阶段,始终不变的,是中铁财
务为集团成员单位提供优质票据服务的初心,以及逐步加深提高的票据市场参与度、活跃度的创新活力。
      目前公司已完成新一代票据业务系统上线、新一代票据业务全面推广以及与集团司库系统票据业务模块
直连对接。未来,中铁财务将持续在上海票据交易所等机构的指导支持下,为集团成员企业、为票据市场发
展贡献中铁财务力量。
地址:北京市西城区月坛南街1号院5楼6层
总机:010-68649500
邮编:100033
传真: 010-68394085

纪检举报

官方微信

{{currentVideo.desc}}

取消

如需找回密码请联系协会!

提示:{{errormsg}}

地址:北京市西城区月坛南街1号院5楼6层

邮编:100033

总机:010-88665777

传真:010-88665755

请输入8-16个字符的密码,必须包含数字,大小写字母,其他字符(如@、!、$)字符组成,达到安全级
取消

密码已经达到安全级,可修改密码

{{errormsg}}

举报电话: 010-68394085
发展报告(2025)购书联系人:

张骋: 010-59366551

张骋: 18610415607(微信同号)
年鉴购书联系人:

桂萍: 13810047777