欢迎访问中国财务公司协会平台
加入收藏
设为首页
用户登录
{{memberUsername}} 会员中心 修改密码 退出登录
监管动态
协会动态
金融动态
会员动态
媒体关注
党建动态
清廉文化
党规党纪
主题教育
国家金融监督管理总局
中国人民银行
国务院国有资产监督管理委员会
中华人民共和国财政部
国家外汇管理局
其他
会员服务系统
数据统计系统
科技供应商评价系统
智能合规平台
会议资料
研究报告
培训资料
《中国财务公司》
出版物
在线视频
协会简介
协会制度
协会领导
组织架构
专委会
协会会员
人才库
时间:2018-03-12
来源:中国财协
作者:中国财协
浏览量:8211
字号: [ 大 ] [ 中 ] [ 小 ]
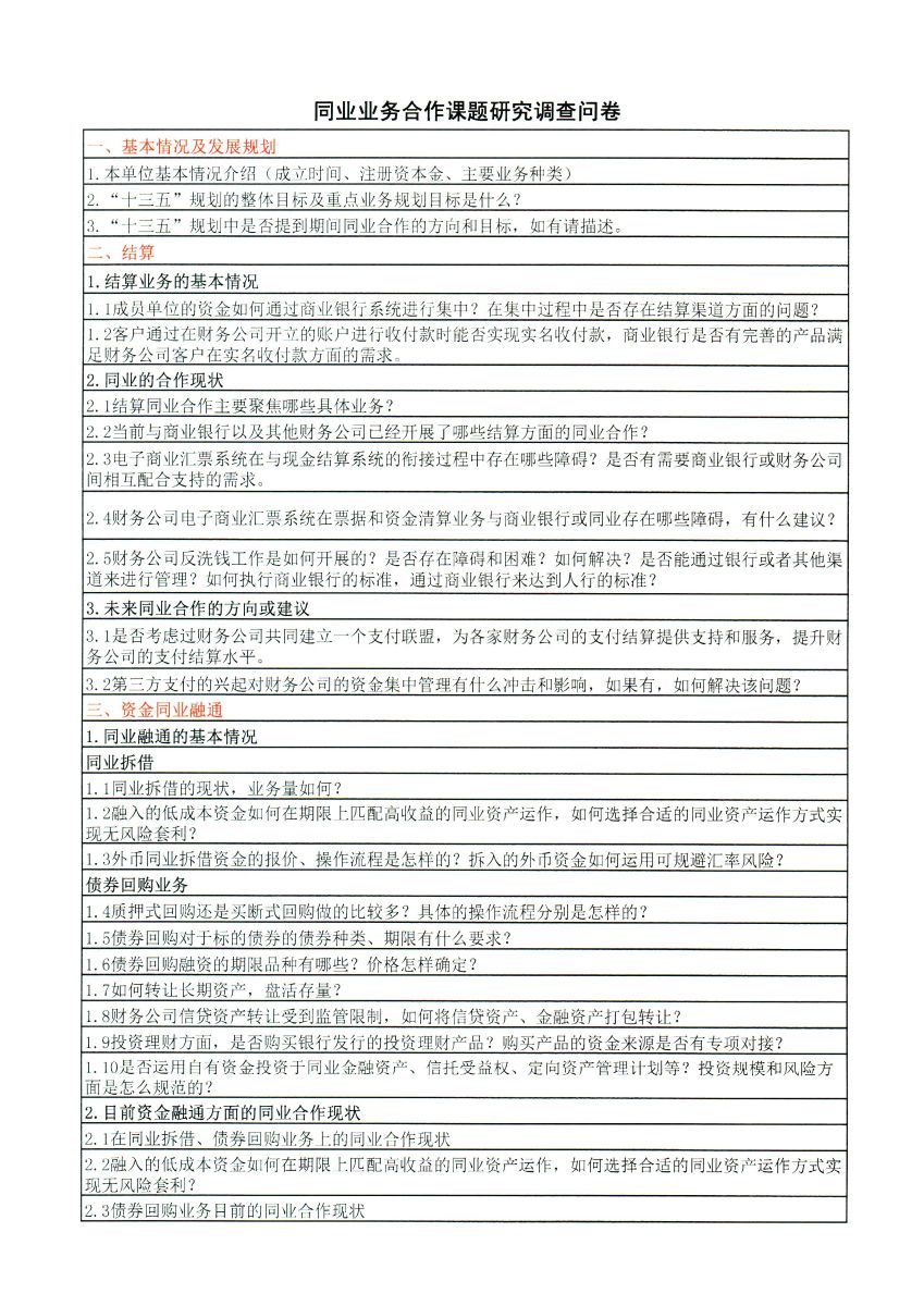
附件:关于印发“财务公司金融同业业务合作研究”课题调查问卷的通知
纪检举报
官方微信
{{currentVideo.desc}}
如需找回密码请联系协会!
提示:{{errormsg}}
地址:北京市西城区月坛南街1号院5楼6层
邮编:100033
总机:010-88665777
传真:010-88665755
密码已经达到安全级,可修改密码
{{errormsg}}